※本記事は、2026年度時点で公表されている制度情報をもとに、楽天ふるさと納税におけるワンストップ特例制度の使い方と注意点を整理したものです。制度や申請条件は変更される可能性があるため、最終的な判断は必ず公式情報をご確認ください。
※当サイトは税務・法律・金融に関する専門的助言を行うものではありません。必要に応じて専門家へご相談ください
はじめに|ワンストップ特例は「条件を満たす人向け」の簡易手続き
ふるさと納税は、応援したい自治体に寄付をすることで返礼品を受け取れ、一定条件を満たせば税の控除(寄付金控除)も受けられる制度です。
ただし、控除を受けるためには「申請(手続き)」が必要です。ここでつまずきやすいのが、確定申告が必要だと思って面倒に感じてしまうこと。
そこで知っておきたいのが、ワンストップ特例制度です。条件を満たす場合は、確定申告ではなく自治体への申請(提出)で控除手続きを進められます。
この記事では、2026年時点の情報をもとに、楽天ふるさと納税でのワンストップ特例の条件・申請方法(紙/オンライン)・失敗しやすい注意点を、初心者にも分かりやすく整理します。
楽天ふるさと納税の全体像(仕組み)も押さえたい方は、こちらも参考になります。
ワンストップ特例制度とは?|確定申告を省ける仕組み
ワンストップ特例制度とは、一定の条件を満たす人が、確定申告をせずにふるさと納税の控除を受けられる仕組みです。
通常、ふるさと納税の控除には確定申告が必要ですが、ワンストップ特例では、申請書を自治体へ提出することで手続きを進められます(※住民税側で控除される形が中心になります)。
制度の対象になる人|2つの条件がポイント
2026年時点でも、基本条件は大きくは変わっていません。利用できるのは、次の条件を両方満たす方です。
●確定申告が不要な給与所得者等であること
(例:医療費控除・初年度住宅ローン控除・副収入などで申告が必要な場合は対象外になりやすい)
●寄付先が5自治体以内であること(1月〜12月)
同じ自治体に複数回寄付しても「1自治体」としてカウントされます。

条件を1つでも満たさない場合は、ワンストップ特例ではなく確定申告で進めることになるよ。
寄付の基本手順をまだ整理していない方は、初心者向けガイドも参考になります。
楽天ふるさと納税の申請方法は2種類|紙/オンライン
楽天ふるさと納税でワンストップ特例制度を利用したい場合、
申請方法は、「紙面での申請」と「オンライン申請」の2種類があります。
以下にそれぞれの手続き方法について詳しく説明します。
紙面での申請方法|手順について
楽天ふるさと納税でワンストップ特例を使う場合、申請は「紙面(郵送)」と「オンライン」の2種類があります。どちらも、基本は「自治体ごとに申請」が前提です。
・申請期限:寄付した翌年の1月10日(紙は“必着”、オンラインは締切時刻がある場合あり)
・申請は自治体ごとに必要(寄付回数が多いと漏れやすい)
紙面での申請|流れは「書類準備→記入→郵送」
紙面申請は、申請書と本人確認書類をそろえ、寄付先自治体へ郵送します。郵送日数もあるため、年末寄付の方は早めの対応が安心です。
紙面①|申請書の入手と本人確認書類
まずは、寄附金税額控除に係る申告特例申請書(ワンストップ特例申請書)を準備しましょう。
入手方法
【1】寄付の際、返礼品ページ上の
■「税額控除申請に必要な書類」項目で「必要(ワンストップ特例申請用)を選択。
■もしくは、「ワンストップ特例申請書の送付」項目で「必要(書面で申請する方)」を選択。
➡後日、自治体より書類が郵送で届きます。
【2】寄附金税額控除に係る申告特例申請書を、専用様式のPDFファイルでダウンロードして印刷し使用。
➡楽天ふるさと納税サイトの「ワンストップ特例制度-紙面での申請手順」内でワンストップ特例申請書がダウンロードできます。
※画像は総務省公式サイトより引用(2026年1月時点)

本人確認書類を準備する
下記、A・B・Cのいずれかの組み合わせでの提出が必要です。
AまたはBの提出が難しい場合は、Cの方法で対応する。
A)マイナンバーカードがある場合
マイナンバーカード(表面と裏面)のコピー
B) マイナンバー通知カードの場合:下記■の両方が必要
■次のうち、いずれか1点のコピー
・マイナンバー通知カード
記載された住所・氏名が現在の住民票と一致している場合に限ります。
・マイナンバーの記載されている住民票
■次のうち、いずれか1点のコピー
・運転免許証
・パスポート
C) 写真付きの本人確認書類がない場合:下記■の両方が必要
■次のうち、いずれか2点のコピー
・健康保険証資格確認書
令和6年12月2日以降、健康保険証は本人確認書類として使用不可になりました。
・年金手帳
・提出先自治体が認める公的書類
■次のうち、いずれか1点のコピー
・マイナンバー通知カード
・マイナンバーの記載されている住民票
※提出書類の扱いは自治体により異なる場合があるため、最終的には各自治体の案内をご確認ください。
提出書類は自治体の案内が優先
同じ「ワンストップ申請」でも、自治体ごとに同封物や提出方法が異なる場合があります。届いた案内を基準にそろえると安心です。
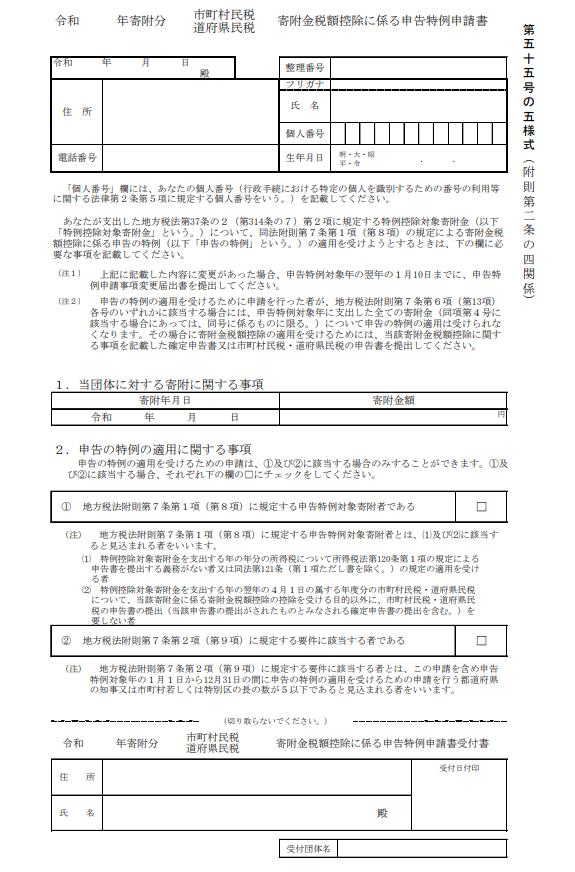
紙面②|申請書の記入とチェック項目

①日付・宛名
提出日・提出先の自治体長宛
②整理番号
空欄の場合は記入の必要はありません。
③寄付者情報
寄付者の情報を記入する。
個人番号はマイナンバーになります。
④寄附年月日
銀行振込:振込日
カード決済:申込日
⑤寄附金額
寄付した金額を記入する。
⑥確定申告しない方は、
チェックを入れる。
⑦寄付先が5自治体以下の方は、
チェックを入れる。
※画像は総務省公式サイトより引用(2026年1月時点)
紙面③|自治体へ郵送(期限に注意)
記入後は、申請書と本人確認書類のコピーを同封し、寄付先自治体へ送付します。紙面は翌年1月10日“必着”の扱いが多いため、年末寄付の方ほど早めに投函する方が安心です。

提出書類に不備があると、控除手続きがスムーズに進まない場合があります。送付前に「チェック欄」「住所」「マイナンバー関連」を確認しておくと安心です。
オンライン申請|対応自治体なら“郵送なし”で進められる
オンライン申請は、楽天ふるさと納税の寄付履歴ページから手続きできる場合があります。
郵送が不要なため、期限直前でも間に合いやすいのがメリットです。
・申請期限:寄付した翌年の1月10日(23:59)
・オンライン申請は“対応している自治体のみ”ボタン表示
申請ボタンが表示されない場合は、自治体がオンライン申請に未対応の可能性があります。その場合は紙面申請で進めましょう。
オンライン申請方法|寄付履歴一覧ページから申請する
オンライン申請サービスを実施している自治体のみ申請ボタンが表示されます。
申請する際は「ワンストップオンライン申請」のボタンを選択します。
申請を行うと、「ワンストップオンライン申請済み」のステータスに変わります。
その後、「ワンストップ申請受付完了」が表示されたら、手続き完了となります。
※申請内容に不備がある場合は、アラートが表示されるため、サービス会社のページで状況を確認しましょう。
サービス対象自治体か確認する方法は、楽天ふるさと納税サイトの「ワンストップ特例制度-オンライン申請手順」内で確認することができます。
ワンストップ特例で失敗しやすい注意点
注意点① 6自治体以上に寄付すると対象外になりやすい
ワンストップ特例制度は、寄付先が5自治体以内であることが条件です。
途中で6自治体目に寄付した場合、それまでに提出したワンストップ特例申請も無効となり、
確定申告で全てまとめて申請し直す必要があります。
注意点② 「寄付期限」と「書類期限」を混同しやすい
ワンストップ特例では、寄付日、書類提出期限を混同しやすい点に注意が必要です。
・寄付は12月31日まで(その年の寄付)
・申請書の提出は翌年1月10日まで
年末は忙しい時期なので、寄付直後に申請まで進めておくと安心です。
注意点③ 確定申告が必要になった場合は無効になる
次のようなケースでは、ワンストップ特例を利用していても確定申告が必要になります。
・医療費控除を受ける
・住宅ローン控除の初年度
・副収入があり申告が必要
この場合、ワンストップ特例は自動的に無効となり、確定申告で寄付金控除を申請し直す必要があります。
注意点④ 名義と納税者が一致していない
ワンストップ特例は、寄付者、控除を受ける人が一致している必要があります
たとえば、
・配偶者名義で寄付した
・控除を受けるのは別の人
といった場合、正しく控除されない可能性がありますので注意しましょう。
楽天ふるさと納税でワンストップ特例を成功させるコツ
コツ① 寄付後すぐに「申請まで」終わらせる
「後でまとめてやろう」とすると、申請漏れが起きやすくなります。寄付が完了したら、書類到着やオンライン申請の有無を確認し、早めに対応しておくと安心です。
・紙面:書類が届いたら記入→早めに投函
・オンライン:対応自治体なら早めに申請→ステータス確認

筆者は、年の前半に寄付を進めて、書類が揃ったタイミングでまとめて申請しています。年末に追い込まれにくくなるのでおすすめです。
コツ② 年内に「寄付先数」を見える化する
何自治体に寄付したか分からなくなると、意図せず6自治体目に寄付してしまうことがあります。楽天ふるさと納税では寄付履歴で確認できるため、年内に一度整理しておくと安心です。
ワンストップ特例と確定申告、どちらを選ぶべき?
ワンストップ特例は便利ですが、条件が限定され、途中で状況が変わると確定申告に切り替える必要が出る場合があります。
寄付先が増えそうな方、医療費控除や副収入などで申告の可能性がある方は、最初から確定申告を前提に進める考え方も選択肢の一つです。
また、控除上限額(いくらまで寄付していいか)が曖昧な方は、先に上限の考え方を確認しておくと判断しやすくなります。
まとめ|ワンストップ特例は「条件管理」と「期限」がカギ
ワンストップ特例制度は、条件を満たし、期限までに申請できて初めて成立します。2026年でも基本は同じです。
✔ 寄付先は5自治体以内
✔ 申請は翌年1月10日まで(紙は必着)
✔ 確定申告が必要になったら切り替える
この3点を押さえるだけでも、「控除されなかった」という失敗を防ぎやすくなります。

期限と条件だけ押さえておけば、ワンストップ特例はそこまで難しくありません。迷ったら「寄付履歴」と「申請ステータス」も確認しておきましょう。
次に読むなら、こちらがおすすめ
▶ 【2026年版】楽天ふるさと納税とは?制度の仕組みと今の立ち位置を整理
▶ 楽天ふるさと納税のやり方|2026年版・初心者向け手順ガイド【失敗しない進め方】
▶ 【2026年版】楽天ふるさと納税の控除上限はいくら?年収別の考え方
▶ 返礼品で後悔しない!楽天ふるさと納税の選び方(2026)
▶ 年末ふるさと納税の注意点まとめ|期限・配送・申請ミス対策【2026】




